
Мачтовые трансформаторные подстанции типа МТП мощностью 25 - 100 кВА
Для поставок потребителям Российской Федерации мачтовая трансформаторная подстанция может именоваться как столбовая трансформаторная подстанция (сокращенно СТП).
Пример обозначения столбовой трансформаторной подстанции на напряжении 10 кВ мощностью 25 кВА при ее заказе и в документации другого изделия: «СТП-25/10/0,4-2000-У1, ТУ РБ 100211261.024-2003».
Особенности МТП:
МТ-2014 - отходящие линии 0,4 кВ подстанции имеют воздушные выводы;
МТ-2015 - отходящие линии 0,4 кВ подстанции имеют кабельные выводы;
На отходящих фидерах 0,4 кВ устанавливаются:
МТП-2000 - блоки «рубильник - предохранитель»;
МТП-2014 и МТП-2015 - автоматические выключатели.
Установка, монтаж и подключение к сети осуществляется на одной опоре (в соответствии с действующими типовыми проектами).
Степень защиты оболочки шкафа РУНН - IPЗ4.
Цепи ВН устойчивы к токам короткого замыкания 10 кА в течение 3 секунд.
Основные технические параметры МТП мощностью 25 - 100 кВА
*По согласованию с заказчиком.
Примечание к таблице - По требованию заказчика токи и количество отходящих линий, а также схемы и группы соединения обмоток трансформатора могут быть изменены.
Габаритные, установочные размеры МТП мощностью 25 - 100 кВА
Примечание к схеме:
трансформатор;
устройство РУНН;
высоковольтный предохранитель;
ограничители перенапряжений.
Схема электрическая принципиальная МТП-2000 мощностью 25, 40 кВА
Примечание к схеме: Разъединитель QS1, высоковольтные ограничители перенапряжений FV1-FVЗ поставляются по требованию заказчика.
Схема электрическая принципиальная МТП-2000 мощностью 63, 100 кВА
Примечание к схеме: Разъединитель QS1, высоковольтные ограничители перенапряжений FV1-FV3 поставляются по требованию заказчика.
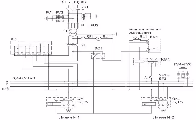
Схема электрическая принципиальная МТП-2014 мощностью 25, 40 кВА
Примечание к схеме: Разъединитель QS1, высоковольтные ограничители перенапряжений FV1-FVЗ поставляются по требованию заказчика.
Схема электрическая принципиальная МТП-2014 мощностью 63, 100 кВА
Примечание к схеме: Разъединитель QS1, высоковольтные ограничители перенапряжений FV1-FVЗ поставляются по требованию заказчика.
Схема электрическая принципиальная МТП-2015 мощностью 25, 40 кВА
Примечание к схеме: Разъединитель QS1, высоковольтные FV1-FVЗ и низковольтные FV4-FV6 ограничители перенапряжений поставляются по требованию заказчика.
Схема электрическая принципиальная МТП-2015 мощностью 63, 100 кВА
Примечание к схеме: Разъединитель QS1, высоковольтные FV1-FVЗ и низковольтные FV4-FV6 ограничители перенапряжений поставляются по требованию заказчика.
Мачтовые трансформаторные подстанции типа МТП мощностью 160 и 250 кВА
Особенности МТП:
МТП-2014 - отходящие линии 0,4 кВ подстанции имеют воздушные выводы;
МТП-2015 - отходящие линии 0,4 кВ подстанции имеют кабельные выводы;
На отходящих линиях 0,4 кВ устанавливаются:
МТП-04 - блоки "рубильник - предохранитель";
МТП-2014 и МТП-2015 - автоматические выключатели.
Установка, монтаж и подключение к сети осуществляется на двух опорах (в соответствии с действующими типовыми проектами).
Степень защиты оболочки шкафа РУНН-IР34.
Цепи ВН МТП устойчивы к токам короткого замыкания 10 кА в течение 3 с.
Основные технические параметры МТП 160, 250 кВА
* По согласованию с заказчиком.
Примечание к таблице - По требованию заказчика схема и группа обмоток трансформатора, а также токи и количество отходящих линий могут быть изменены.
Габаритные и установочные размеры МТП-2014 (МТП-2015) мощностью 160, 250 кВА
Примечание к рисунку:
трансформатор;
устройство РУНН;
высоковольтный предохранитель;
ограничители перенапряжений;
площадка обслуживания;
траверса 6 (10) кВ;
траверса 0,4 кВ.
Схема электрическая принципиальная МТП-2014 мощностью 160, 250 кВА
Примечание к схеме:
Разъединитель QS1, высоковольтные ограничители перенапряжений FV1-FV3 поставляются по требованию заказчика.
Линия №4 устанавливается только для МТП-2014 мощностью 250 кВА и имеет кабельный вывод (до ближайшей опоры ЛЭП).
SQ2 устанавливается только для МТП-2014 мощностью 250 кВА напряжением 6 кВ.
Схема электрическая принципиальная МТП-2015 мощностью 160, 250 кВА
Примечание к схеме:
Разъединитель QS1, высоковольтные ограничители перенапряжений FV1-FV3 поставляются по требованию заказчика.
Линия №4 устанавливается только для МТП-2015 мощностью 250 кВА.
SQ2 устанавливается только для МТП-2015 мощностью 250 кВА напряжением 6 кВ.
Мачтовые трансформаторные подстанции однофазные типа МТПО мощностью 4 и 10 кВА
Для поставок потребителям Российской Федерации мачтовая трансформаторная подстанция может именоваться как столбовая трансформаторная подстанция (сокращенно СТПО).
Пример обозначения столбовой трансформаторной подстанции на напряжении 10 кВ мощностью 10 кВА при ее заказе и в документации другого изделия: «СТПО-10/10/0,23-99-1 У1, ТУ РБ 100211261.024-2003».
Особенности МТПО:
служит для приема электрической энергии однофазного переменного тока;
размещение шкафа РУНН и высоковольтного оборудования (предохранителей, разрядников и силового трансформатора) производится в соответствии с действующими типовыми проектами;
комплектно с МТПО поставляются металлоконструкции для установки шкафа РУНН, силового трансформатора, высоковольтных ограничителей перенапряжения и высоковольтных предохранителей.
Основные технические параметры МТПО
* По согласованию с заказчиком.
Примечание - По требованию заказчика токи и количество отходящих линий могут быть изменены.
Схема электрическая принципиальная МТПО
Схема размещения оборудования МТПО на опоре
Примечание к схеме:
шкаф РУНН;
трансформатор силовой;
предохранитель высоковольтный;
ограничитель перенапряжения.
Заключение
Приобрести мачтовые трансформаторные подстанции производства ОАО «Минский электротехнический завод им. В.И. Козлова», представленные в данном обзоре, возможно у официального представителя в России ООО «ЭЛТКОМ».
Система менеджмента качества проектирования, разработки, производства и поставки трансформаторов и комплектных трансформаторных подстанций сертифицирована международным органом по сертификации «DEKRA», Германия (№ 99535 от 01.01.2000), на соответствие МС ИСО 90071:2015 и национальным органом по сертификации БелГИСС (№ ВУ/112 05.0.0.0034 от 24.12.1999) на соответствие СТБ ISO 9001-2015.
Силовые трансформаторы соответствуют международным стандартам серии МЭК 60076 и сертифицированы Европейским нотифицированным органом «Словацкий электротехнический институт EVPU» (сертификаты соответствия № 00547/101/1/2005, № 00548/101/1/2005).
Материалы настоящего каталога носят исключительно информационный характер и не могут служить основанием для предъявления производителю каких-либо претензий. Производитель оставляет за собой право изменения изложенной информации и не несет ответственности за использование информации, почерпнутой из настоящего каталога третьими лицами, либо из устаревших версий данного каталога.
Предприятие выполняет по заказу шеф-монтажные и пусконаладочные работы изготавливаемой заводом продукции на объектах заказчиков (потребителей).

